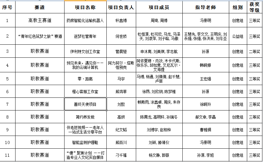
近日,由北京市教委主办、北京邮电大学、北京经济管理职业学院承办的第六届中国“互联网+”大学生创新创业大赛北京赛区比赛落下帷幕。我院11个项目分获第六届中国国际“互联网+”大学生创新创业大赛北京赛区职教赛道二等奖1个、三等奖8个,高教主赛道三等奖1个、青年红色之旅赛道三等奖1个。其中,来自我校社会工作学院的管晨楚同学负责的《伊利特文创工作室》项目获得北京市赛(职教赛道)二等奖。

自今年6月启动以来,面对疫情防控的考验,“我敢闯、我会创”的大赛主题充分体现在了我院师生身上,我院积极部署并全力推进校内初赛工作,充分做好大赛宣传推广、组织动员、参赛指导等环节工作,营造创新创业文化氛围。在时间紧、任务重的现状下,学生处、各二级学院等多部门通力配合,采取“线上为主,线下为辅”的形式开展项目培优和师生培训,先后组织师生参加了创新创业大赛在线培训、在线双创系列宣讲会、“互联网+”大赛系列专题直播讲座等多场讲座,保质保量完成校内培训与初赛等各项赛事工作。经过严格的校内选拔,最终有13支队伍代表学院参加北京赛区的复赛,圆满完成了各项任务。

中国“互联网+”大学生创新创业大赛做为一年一度的双创盛会,比赛中取得的佳绩离不开同学与老师们背后的付出。接下来,我校将继续厚植创新创业土壤,汇聚创新动能,为建设双创校园添砖加瓦。
